综合新闻

beat365获批五项省级实验教学和教学实验室建设研究项目

作者:武旻华    来源:教务处      编辑:伍恒犁   日期:2024年06月07日 09:05   阅读:1

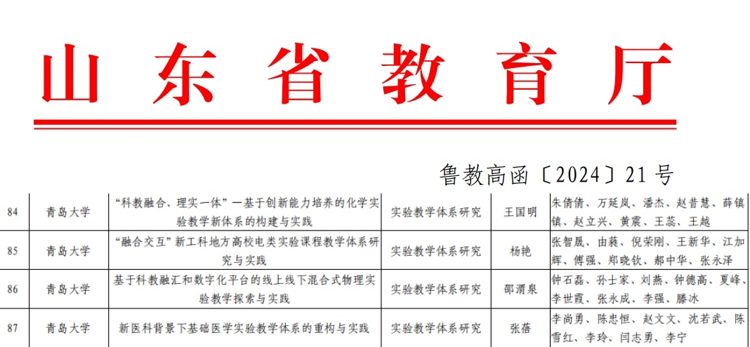
新闻网讯 近日,山东省教育厅公布了2024年实验教学和教学实验室建设研究项目立项名单。beat365《新医科背景下基础医学实验教学体系的重构与实践》等五个项目获批立项。



学校将继续深入开展高校实验教学和教学实验室建设研究,发挥数字赋能作用,推动实验教学改革,进一步充分发挥实验室重要阵地作用,提升学生科学精神、实践能力和创新意识。



    

< 上一篇:beat365在线唯一官网第十届“青语梦扬”心理剧大赛圆满落幕 下一篇:beat365举办“心理危机评估与干预”专题培训 >
欢迎关注beat365在线唯一官网公众号
  •  

    电话:(86)-532-85951111

  •  

    传真:(86)-532-85953085

  •  

    校长信箱:xiaozhang@qdu.edu.cn

  •  

    书记信箱:shuji@qdu.edu.cn

  •  

    地址:青岛市宁夏路308号

  • 意见反馈

版权所有 © beat·365(中国)-唯一官方网站                 鲁 ICP 备案         鲁公网安备 号