学术

郑玉新、唐敬龙教授团队在《ACS Nano》发表最新研究成果

作者:    来源:公共卫生学院      编辑:王沛然   日期:2024年01月03日 14:38   阅读:1

新闻网讯 近日,beat365公共卫生学院院长郑玉新、院长助理唐敬龙与北京科技大学、beat365在线唯一官网附属医院等单位合作,阐释了碳纳米管可以引起肺表面活性物质紊乱介导肺纤维化的发生。相关工作以“Pulmonary surfactant homeostasis dysfunction mediates multiwalled carbon nanotubes induced lung fibrosis via elevating surface tension”为题发表在《ACS Nano》(DOI: 10.1021/acsnano.3c05956)。

该研究利用受限液滴表面张力系统揭示了碳纳米管直接作用肺表面活性物质,改变肺表面张力。同时,吸入的碳纳米管引起II型肺泡上皮细胞自噬紊乱,进而导致肺表面活性物质的分泌减少。通过这两种途径引起肺表面活性物质紊乱,能够通过外源补充肺表面活性物质,减缓其介导的肺纤维化程度。

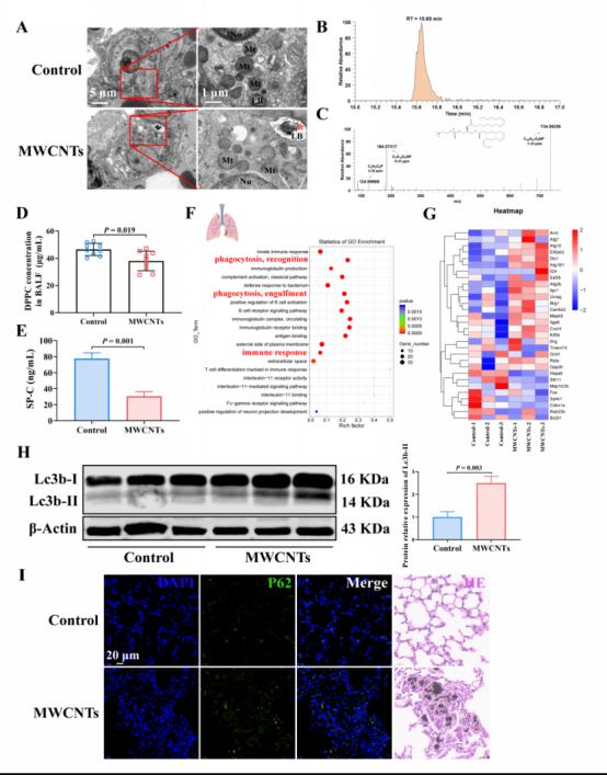
MWCNTs暴露可引起II型肺泡上皮细胞中板层小体(II型肺泡上皮细胞储存和分泌肺表面活性物质的特有细胞器)出现空泡化改变,同时肺泡灌洗液中DPPC(肺表面活性物质中磷脂的主要成分)和SP-C(肺表面活性物质中的肺表面活性蛋白)含量均显著降低。进一步分析作用机制发现,MWNCTs引起Lc3b-II及p62蛋白表达水平升高,表明MWCNTs暴露可引起自噬流阻断。进一步通过体外研究分析自噬流阻断原因,发现MWNCTs可通过作用于溶酶体,引起溶酶体pH值降低及损伤,影响自噬溶酶体形成,导致自噬功能障碍,进而诱发肺表面活性物质的分泌减少。最后为进一步确证肺表面活性物质与MWNCTs诱导的肺纤维化之间的关联,研究者通过外源补充肺表面活性物质(Curosurf),发现肺表面活性物质可以有效改善MWNCTs吸入暴露引起的肺纤维化程度,表明肺表面活性物质的损伤是MWNCTs引起肺纤维化的重要诱因。

该研究首次从肺表面活性物质的角度探讨MWCNTs吸入暴露致肺纤维化的分子机制,建立了受损的板层小体、肺表面活性物质和肺纤维化之间的直接机制联系,表明肺表面活性物质具有作为进一步干预MWCNTs致肺纤维化或缓解相关症状的潜在作用靶点。这一发现为进一步阐明MWCNTs诱导肺纤维化的分子机制开辟了新的途径,也为评估MWCNTs诱发肺纤维化的暴露风险及揭示其毒理学机制提供了重要依据,有助于推动相关职业和环境暴露接触限值的制定。


    

< 上一篇:孙勇教授团队在《JACS》发表最新研究成果 下一篇:beat365入选第三批国家语言文字推广基地 >
欢迎关注beat365在线唯一官网公众号
  •  

    电话:(86)-532-85951111

  •  

    传真:(86)-532-85953085

  •  

    校长信箱:xiaozhang@qdu.edu.cn

  •  

    书记信箱:shuji@qdu.edu.cn

  •  

    地址:青岛市宁夏路308号

  • 意见反馈

版权所有 © beat·365(中国)-唯一官方网站                 鲁 ICP 备案         鲁公网安备 号